有关高等学校:
党的二十大首次将“推进教育数字化”写进了党代会报告,强调建设全民终身学习的学习型社会、学习型大国。人才培养模式以及需求的变化,使推动教育实现数字化转型成为当前教育改革发展的首要任务。为全面贯彻落实党的二十大精神,贯彻执行《教育部关于发布<教师数字素养>教育行业标准的通知》文件精神,扎实推进国家教育数字化战略行动,完善教育信息化标准体系,提升教师利用数字技术优化、创新和变革教育教学活动的意识、能力和责任,综合提升高校教师数字素养,中国高等教育培训中心决定举办“点拨五讲第1期:高校教师数字素养提升暨数字化转型与教学创新专题研修班”,现将有关事项通知如下:
一、举办单位
指导单位:中国高等教育学会
主办单位:中国高等教育培训中心
二、时间形式
时间:2023年10月-2025年6月
形式:在线课程
三、研修对象
高校校领导,人事处、教务处和教师发展中心、二级学院(部)等部门负责人,教改项目负责人、教学团队负责人、专业带头人、课程负责人、骨干教师、青年教师、新教师等。
四、研修内容

课程简介:
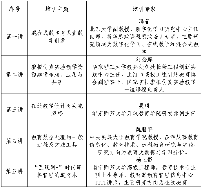
第一讲:混合式教学与课堂教学创新
1. 资源建设视角的创新;
2. 活动设计视角的创新;
3. 模式构建视角的创新;
4. 学习体验视角的创新。
第二讲:虚拟仿真实验教学资源建设布局、应用与共享
1. 背景介绍;
2. 建设布局;
3. 教学应用;
4. 开放共享;
5. 课程申报。
第三讲:在线教学设计与实施策略
1. 在线教学教学设计之策;
2. 在线教学组织实施之策;
3. 在线教学技术工具之策。
第四讲:教育数据处理的一般过程及方法工具
1. 教育数据采集;
2. 教育数据预处理;
3. 教育数据分析;
4. 教育数据可视化;
5. 分析报告撰写。
第五讲:“互联网+”时代资料管理的道与术
1. 文件管理系统的理念、案例技术实现;
2. 教师专题资料的管理;
3. 碎片化信息的管理与输出;
4. 文件的云端管理与协同。
五、报名缴费
1.报名方式:电脑端请点击此处报名链接,手机端请扫描下方二维码选择对应课程进行报名。

2.收费标准:本次研修班收费标准为580元/人,学会个人会员480元/人;10人以内团报价4800元;50人以内团报价16800元;100人以内团报价24000元。
3.付款方式
(1)对公转账
账户名称:中国高等教育培训中心
银行账号:110060149018170009965
开户银行:交通银行北京市分行营业部
汇款成功后请将汇款单截图等凭证发送至中国高等教育培训中心邮箱yanmengqi@hietr.cn,汇款请备注“姓名+单位+数字素养”。
(2)扫描报名二维码报名成功后进行线上支付。
4.培训费电子发票(增值税普通发票)由中国高等教育培训中心统一开具,交费成功并在研修结束后10个工作日内通过邮件发送至订单联系人预留邮箱中,请注意查收。
六、结业证书
学员按照规定完成研修课时,由中国高等教育培训中心颁发电子版“结业证书”,证书中注明所学课程名称及学时。
七、联系方式
1.报名咨询
闫梦祺:010-82097570; 15801395734
中国高等教育培训中心
2024年10月16日
盖章版通知文件下载,请点击↓↓↓
附件1:点拨五讲22期.PDF